索引号 : MB1513297/2026-05967 文       号 : 鄂医保发〔2026〕3号
主题分类: 政务公开 发文单位: 湖北省医疗保障局
名       称: 省医疗保障局关于进一步规范异地就医备案管理服务的通知 发布日期: 2026年02月14日
有效性: 有效 发文日期: 2026年01月12日
各市、州、直管市及神农架林区医疗保障局:
为进一步规范我省异地就医备案管理服务,支持分级诊疗体系建设,保障医保基金安全可持续运行,根据《国家医保局 财政部关于进一步加强异地就医直接结算管理服务的通知》(医保发〔2024〕21号),现就异地就医备案有关事项通知如下。
一、明确异地就医备案人员类别
基本医疗保险异地就医备案对象分为异地长期居住类人员和临时外出就医类人员两类。其中,异地长期居住类人员包括异地安置退休人员、异地长期居住人员、常驻异地工作人员;临时外出就医类人员包括异地转诊就医人员和其他临时外出就医人员。
(一)异地长期居住类人员
1.异地安置退休人员:指退休后在异地定居并且户籍迁入定居地的参保人员。
2.异地长期居住人员:指在异地居住生活且符合参保地规定的参保人员。
3.常驻异地工作人员:指用人单位派驻异地工作且符合参保地规定的参保人员。
(二)临时外出就医类人员
1.异地转诊就医人员:指因患有限于本统筹地区医疗技术和设备条件不能诊治的疑难重症疾病,经参保地确定的具有转诊资质的医疗机构诊断需要转往外地医疗机构治疗的参保人员。
2.其他临时外出就医人员:除异地安置退休人员、异地长期居住人员、常驻异地工作人员、异地转诊就医人员以外的其他临时外出就医的参保人员。
二、规范异地就医备案服务
(一)规范异地就医备案材料
各市(州)医保部门应严格执行《湖北省医疗保障经办政务服务事项操作规范(2024年版)》,规范异地就医备案材料,做到省内与跨省、线上与线下、省内渠道与国家统一渠道保持一致。
1.异地安置退休人员需提供以下材料:
(1)有效身份证件或医保码(医保电子凭证)或社会保障卡;
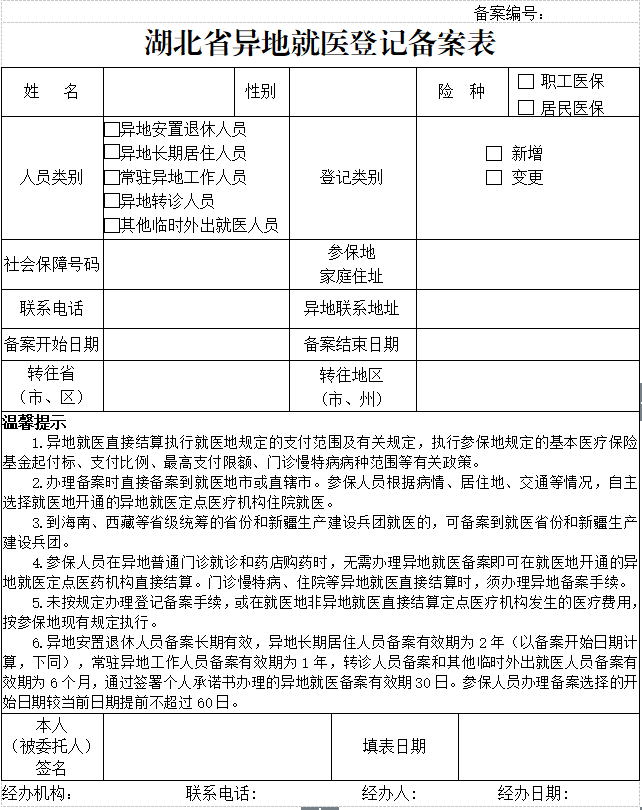
(2)《湖北省异地就医登记备案表》(附件1);
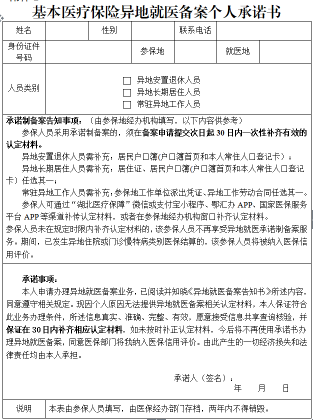
(3)异地安置认定材料:居民户口簿(户口簿首页和本人常住人口登记卡)或《基本医疗保险异地就医备案个人承诺书》(以下简称“个人承诺书”,附件2)。
2.异地长期居住人员需提供以下材料:
(1)有效身份证件或医保码(医保电子凭证)或社会保障卡;
(2)《湖北省异地就医登记备案表》;
(3)长期居住认定材料:居住证、居民户口簿(户口簿首页和本人常住人口登记卡)任选其一,或个人承诺书。
3.常驻异地工作人员需提供以下材料:
(1)有效身份证件或医保码(医保电子凭证)或社会保障卡;
(2)《湖北省异地就医登记备案表》;
(3)异地工作认定材料:参保地工作单位派出凭证、异地工作劳动合同任选其一,或个人承诺书。
4.异地转诊人员需提供以下材料:
(1)有效身份证件或医保码(医保电子凭证)或社会保障卡;
(2)《湖北省异地就医登记备案表》;
(3)参保地规定的定点医疗机构开具的转诊转院单。
5.其他临时外出就医人员需提供以下材料:
(1)有效身份证件或医保码(医保电子凭证)或社会保障卡;
(2)《湖北省异地就医登记备案表》。
(二)规范异地就医备案办理方式
各市(州)医保部门应完善线上备案告知书(附件3),明确不同备案类型人员备案认定材料、备案时效、补办要求、经办服务电话等。
参保人员可在参保地经办机构窗口或国家医保服务平台APP、“湖北医疗保障”微信或支付宝小程序、鄂汇办APP等渠道申请办理异地就医备案。通过线上渠道申请办理异地就医备案的,参保地经办机构应在2个工作日内办结。通过线下渠道申请办理异地就医备案的,参保地经办机构应即时办结。
参保人员在同一个就医地只能办理一种异地就医备案。参保人员在不同的就医地最多可同时办理一个长期类备案和一个临时类备案。
三、强化承诺制备案管理
(一)承诺制备案应用场景
异地长期居住类人员办理备案时,原则上应提交相应认定材料办理。参保人员暂时无法提供相应备案认定材料的,可通过签署个人承诺书办理异地就医备案,参保地经办机构应予以受理,备案审核通过后参保人员可享受异地就医直接结算服务。参保地经办机构应将需补充的认定材料、渠道、时限以及不实承诺将承担的责任等内容一次性告知参保人员。
(二)补充认定材料渠道和时限
参保人员采用承诺制备案的,须在备案申请提交次日起30日内一次性补齐有效的认定材料。线上可通过国家医保服务平台APP、“湖北医疗保障”微信或支付宝小程序、鄂汇办APP等渠道补传认定材料。线下可在参保地经办机构窗口补齐认定材料。对参保人员在线上渠道补传异地就医备案认定材料的,参保地经办机构应在2个工作日内审核办结。通过线下渠道补充异地就医备案认定材料的,参保地经办机构应即时办结。
(三)不实承诺的影响
参保人员未在规定时限内补齐认定材料的,本次备案失效,并且该参保人员不再享受异地就医承诺制备案服务。期间,已发生异地住院或门诊慢特病类别医保结算的,该参保人员的行为将被纳入医保信用评价。
四、明确异地就医备案有关规定
(一)异地就医备案有效期
异地安置退休人员备案长期有效,异地长期居住人员备案有效期为2年(以备案开始日期计算,下同),常驻异地工作人员备案有效期为1年,转诊人员备案和其他临时外出就医人员备案有效期为6个月,通过签署个人承诺书办理的异地就医备案有效期为30日。
备案有效期内参保人员可在就医地多次就诊并享受异地就医直接结算服务。参保地发生变更的,参保人应重新办理备案。
(二)备案对应结算规则
1.省内异地就医。参保人使用“门诊慢特病”、“普通住院”医疗类别时,须办理异地就医备案后直接结算;使用“普通门诊”、“定点药店购药”、“特药门诊”、“生育住院”类别时无需办理异地就医备案即可直接结算。
2.跨省异地就医。参保人使用“门诊慢特病”、“普通住院”医疗类别时,须办理异地就医备案后直接结算;参保人使用“普通门诊”、“定点药店购药”医疗类别时无需办理异地就医备案即可直接结算;参保人手工(零星)报销使用“特药门诊”、“生育住院”医疗类别时,须办理异地就医备案结算。
3.办理医保入院登记时校验备案。参保人员按照入院时的备案类型享受相应医保结算待遇。备案有效期内已办理入院手续的,出院时不受备案有效期和备案类型变更限制,可正常直接结算相应医疗费用。不支持出院结算后更改备案类型重新结算。
4.未备案人员结算。参保人员未按规定办理异地就医备案,或在就医地非异地就医直接结算定点医疗机构发生的医疗费用(急诊除外),起付标准和支付比例按参保地规定执行。
(三)补办异地就医备案
参保人员向参保地申请补办异地就医备案的,参保地应予以支持,补办备案选择的开始日期较当前日期提前不得超过60日。
五、稳妥有序推进政策衔接
(一)加强组织领导。各市(州)医保部门要高度重视,精心组织实施,稳妥有序推进异地就医备案管理。已开展免备案的市(州),要做好基金运行评估,适时完善相关政策。
(二)梳理备案信息。各市(州)医保部门应认真梳理与本通知要求不相符的备案信息,发现认定材料不全或不实的,应及时予以终止。针对2026年3月31日前办理的承诺制备案,各市(州)医保部门可采取调整备案有效期的方式处理,并通过公告等途径提醒参保人员重新办理异地就医备案。原则上调整后的有效期不超过2026年10月31日。
(三)加强宣传引导。各市(州)医保部门要用通俗易懂的形式进行政策宣传解读,及时回应群众关切,合理引导社会预期,做到政策平稳落地。各市(州)医保部门应于2026年3月28日前在国家医保服务平台上传异地就医备案告知书。
本通知自2026年4月1日起执行,既往规定与本通知不一致的,按本通知规定执行。国家出台新规定的,从其规定。在执行过程中如遇重大事项,应及时报告。
附件:1.湖北省异地就医登记备案表
2.基本医疗保险异地就医备案个人承诺书
3.异地就医备案告知书(模板)
湖北省医疗保障局
2026年1月12日
(此件公开发布)
附件1

附件2

附件3
异地就医备案告知书(模板)
(异地安置退休人员)
尊敬的参保人员:
您好!为了使您顺利办理异地就医备案,现将有关事项告知如下:
一、异地就医备案对象
(一)异地长期居住类人员
1.异地安置退休人员:指退休后在异地定居并且户籍迁入定居地的参保人员。
2.异地长期居住人员:指在异地居住生活且符合参保地规定的参保人员。
3.常驻异地工作人员:指用人单位派驻异地工作且符合参保地规定的参保人员。
(二)临时外出就医类人员
1.异地转诊就医人员:指因患有限于本统筹地区医疗技术和设备条件不能诊治的疑难重症疾病,经参保地确定的具有转诊资质的医疗机构诊断需要转往外地医疗机构治疗的参保人员。
2.其他临时外出就医人员:除异地安置退休人员、异地长期居住人员、常驻异地工作人员、异地转诊就医人员以外的其他临时外出就医的参保人员。
二、异地就医备案材料(选择其一)
(一)提交材料备案
您此次办理的是异地安置退休人员备案,需要提交的办理材料为:1.有效身份证件或社会保障卡;2.异地安置认定材料:居民户口簿(户口簿首页和本人常住人口登记卡)。
异地安置退休人员备案有效期为长期,因退休安置地发生变化等情况的,凭有效材料可办理变更。
(二)签订个人承诺书(补传材料)备案
您此次办理的是异地安置退休人员备案,需要提交的办理材料为:1.有效身份证件或社会保障卡;2.异地安置认定材料:居民户口簿(户口簿首页和本人常住人口登记卡)或个人承诺书。
您可直接提交上述材料办理备案。若您选择以个人承诺方式办理备案,须在备案申请提交次日起30日内一次性补齐有效的认定材料。补传材料可通过国家医保服务平台APP、“湖北医疗保障”微信或支付宝小程序、鄂汇办APP等线上渠道或在参保地经办机构窗口补齐有效的认定材料。对参保人员补传异地就医认定材料的,参保地经办机构原则上在2个工作日内审核办结。
申请人未在规定时限内补齐材料的,本次备案失效,该申请人不再享受异地就医承诺制备案服务。其中已发生异地住院或门诊慢特病类别医保结算的,该申请人将被纳入医保信用评价。
参保地医保部门正在对2026年3月31日前办理的备案进行清理规范。若发现认定材料不全或不实的,该备案将予以终止;若是通过签署承诺书办理的备案,该备案将调整有效期为*年*月*日。如您的异地就医备案被终止,请您提交认定材料重新办理。
三、异地就医流程
1.先备案。参保人员可在参保地经办机构窗口或国家医保服务平台APP、“湖北医疗保障”微信或支付宝小程序、鄂汇办APP等渠道申请办理异地就医备案。
2.选择就医地。原则上直接备案到就医地市或直辖市等,参保人员到海南、西藏等省级统筹地区和新疆生产建设兵团就医的,可备案到就医省和新疆生产建设兵团。前往部分省会城市就医时,按照联网定点医药机构属地范围(咨询就诊医药机构)备案到省本级或省会城市。
3.持卡(码)就医。在就医地已开通异地联网结算的定点医药机构,展医保码或持社会保障卡直接结算符合规定的医疗费用。
4.手工(零星)报销。参保人员异地就医备案后,因结算网络系统、就诊凭证等故障导致无法直接结算的,相关医疗费用可回参保地手工(零星)报销,报销政策按照参保地有关规定执行。
5.其他。包括但不限于免备案政策等。
四、异地就医结算待遇标准
异地就医直接结算执行“就医地目录、参保地政策”。
1.异地安置退休人员备案后异地就医享受医保报销水平(可分职工、居民)。
2.门诊慢特病、“双通道”管理药品、药店购药及生育医疗费用等待遇支付标准。
五、咨询渠道
1.咨询服务电话:
2. … …
以上告知书模板中异地就医备案类型为异地安置退休,请按照参保地政策分别做好5种备案类型告知书配置工作。